歡迎來到廣東帝博科技有限公司官方網站!

強力高性能膠粘劑剖析,現在才知道矽膠膠水的品種嗎?

文章出處:廣東帝博科技有限公司 人氣:-發表時間:2019-01-21

  膠黏劑的使用有著悠久的曆史,早在4000多年前我國就利用生漆做膠黏劑,軍工方麵也早有應用。在古代兵器上,中國和日本都是用骨膠連接鎧甲、刀(dao)鞘(qiao)。第(di)二(er)次(ci)世(shi)界(jie)大(da)戰(zhan)期(qi)間(jian),由(you)於(yu)軍(jun)事(shi)工(gong)業(ye)的(de)需(xu)要(yao),膠(jiao)黏(nian)劑(ji)也(ye)有(you)了(le)相(xiang)應(ying)的(de)變(bian)化(hua)和(he)發(fa)展(zhan),尤(you)其(qi)是(shi)用(yong)在(zai)飛(fei)機(ji)結(jie)構(gou)件(jian)上(shang),並(bing)出(chu)現(xian)了(le)結(jie)構(gou)膠(jiao)這(zhe)一(yi)新(xin)的(de)名(ming)稱(cheng)。

 

  1941年,英國Aero公司發明酚醛-聚乙烯醇縮醛樹脂混合型結構膠黏劑,並於1944年7月成功用於戰鬥機主翼的連接。之後又應用於“彗星”飛機製造上。時至今日,粘結技術在日常生活和各行業中都有廣泛的應用,已成為航空、航天、船舶和電子等現代軍工領域不可或缺的技術。

 

  隨著軍工領域科技的發展,對膠黏劑的性能也有了新的要求。如用於軍工電子的膠黏劑需要具備導電、導熱、防水、減震等功能。運載火箭、衛星、飛船以及航母等的各個部位,由於其特殊的應用條件,往往需要膠黏劑具有導電、導磁、耐高溫、耐低溫、耐nai空kong間jian環huan境jing等deng性xing能neng。膠jiao黏nian劑ji應ying用yong這zhe麼me廣guang,產chan業ye鏈lian這zhe麼me大da,如ru何he用yong最zui短duan的de時shi間jian獲huo取qu相xiang關guan信xin息xi,請qing看kan下xia麵mian將jiang介jie紹shao在zai軍jun工gong領ling域yu使shi用yong的de膠jiao黏nian劑ji種zhong類lei和he應ying用yong部bu位wei。

 

  一。軍工電子設備用膠黏劑

 

  軍用電子設備在製造中,粘結技術運用十分廣泛,以粘代焊、以粘代鉚、以粘代螺紋連接以及粘代緊配合等,簡化工藝,降低成本,縮短生產周期,提高生產效率,實現整機及部件的加固、密封、絕緣、導熱、導電、標識和裝飾等功能性要求。軍用電子設備對膠黏劑的使用除了能進行機械連接和固定外,還有其特殊要求,如導熱性、導電性、絕緣性、減震、密封和保護等方麵的功能,同時具備適應各種惡劣環境的能力,如防鹽霧、防黴菌和防濕熱等。根據材料、使用環境、設備的特殊要求等的不同,選擇不同的膠黏劑。

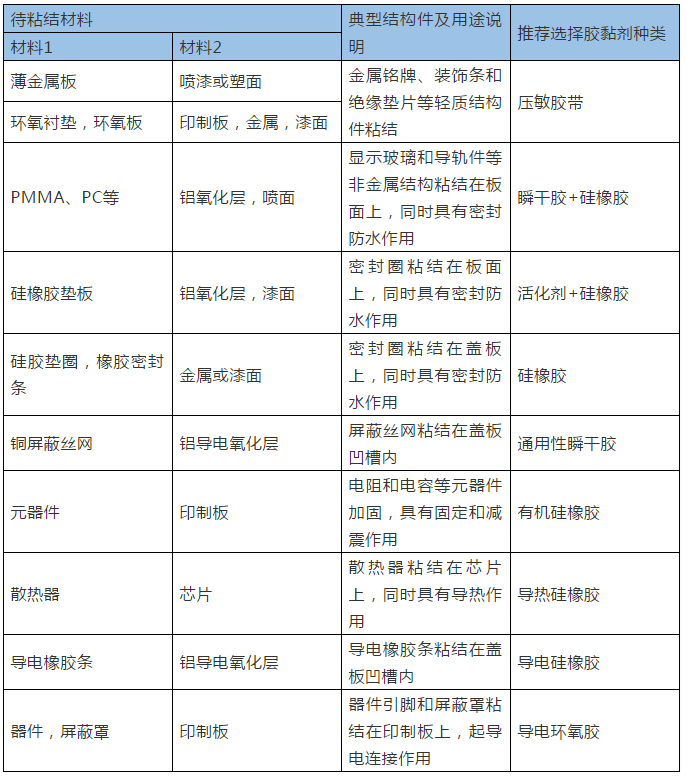
1軍工電子膠黏劑介紹

1.png

 

 

 (1)壓敏膠

  簡介:壓敏膠是一類具有對壓力有敏感性的膠粘劑,按照主體樹脂成分可分為矽橡膠型和樹脂型兩類。它的應用範圍很廣,可用於尿布、婦女用品、雙麵膠帶、標簽、包裝、醫療衛生、書籍裝訂、表麵保護膜、木材加工、壁紙及製鞋等方麵。在軍工電子領域,主要用於金屬銘牌、裝飾條和絕緣墊片等輕質結構件的粘結。

2.png

 

  企業:3M、德國漢高、盛禧奧、Royaladhesives&sealants

 

  (2)有機矽膠黏劑

 

  簡介:有機矽膠黏劑具有獨特的耐熱、naidiwentexing,lianghaodedianjueyuanxingnengjinaihouxing,huaxuewendingxing,shushuifangchaoxing,naiyanghuaxing,kemifengxingdengtedian。guijiaoweijichuyuanliao,tianjiagezhongdaorejinshuyanghuawu、導電金屬粉末,助劑等各種輔料,經過特殊工藝加工可製成導熱矽膠,導電矽膠。有機矽密封膠在軍工電子領域主要用於橡膠密封圈的粘結,具有良好的密封性和防水性能;用於印製板上的元器件如電阻和電容等元器件加固,具有固定和減震作用。導熱矽膠製品具有較高的粘結性能和超強的導熱效果是目前CPU、GPU和散熱器接觸時最佳的導熱解決方案。

 

  企業:道康寧、日本信越、施奈仕、漢高、Maxbond、日本三鍵

 

  (3)環氧導電膠

 

  簡介:環氧導電膠是在一般的環氧膠中加入銀粉、銅粉、tanheidengdaodiantianchongji,guhuazhihoujuyouyidingdedaodianxinghelianghaodezhanjiexingneng,shibeizhanjiecailiaozhijiexingchengdiantonglu。huanyangdaodianjiaochangyongyuxinpianhefaguangerjiguandeanzhuanghedagonglvdianzuyulvsanrepiandezhanjie;電路元件、基片間可用環氧導電膠粘接,代替低共熔焊接,可避免高熱的不良影響;可用環氧導電膠將SMD(表麵貼裝元件)粘接在電路上;對有抗電磁幹擾要求屏蔽的金屬管殼,可采用環氧導電膠粘接接地。

 

  企業:EpoxytechnologyInc.、日本三鍵、漢高、3M、信越

 

  二、航空航天產品用膠黏劑

 

  運載火箭、衛星、飛船等航天器上使用的膠黏劑密封劑與一般工業領域不同,行業標準高、要求嚴、使用環境苛刻,要經曆發射環境、空間軌道環境、再入環境等,承受高溫、燒蝕、空間溫度的急劇變化、高真空、超低溫、熱循環、紫外線、帶電粒子、原子氧的特殊環境的考驗。因此往往對膠黏劑密封劑等有一些特殊的要求,主要可歸納為:

 

  瞬間耐高溫及耐燒蝕:飛行器再入大氣層的環境特點是瞬時高晗、高熱流、高溫,膠黏劑要以滿足耐高溫燒蝕為主。對長時間、高晗、地熱流的情況,則以滿足高溫絕熱性為主。

 

  耐超低溫耐特種介質:液氫液氧是目前常用的火箭推進劑,與其相關部位的粘結密封用材料必須滿足-253℃下的使用要求。

 

  耐空間環境:主要包括空間溫度的交變、高真空、紫外線、帶電粒子、原子氧等對膠黏劑密封劑的影響。

 

  表2航天航空用途膠黏劑介紹

3.png

 

  (1)耐高溫環氧樹脂膠黏劑

 

  簡介:環氧膠黏劑是由環氧樹脂、固化劑、促進劑、改性劑等組成的液態或固態膠黏劑。耐高溫環氧樹脂膠黏劑主要通過在配方中使用耐高溫的環氧樹脂、改性環氧樹脂,耐高溫固化劑到達耐高溫的目的。

4.png

 

  企業:波士膠、EpoxytechnologyInc.、日本三鍵、漢高、3M、信越

 

  (2)耐高溫酚醛樹脂膠黏劑

 

  簡介:酚醛樹脂原料易得,具有良好的粘接強度、耐溶劑、阻燃性和電絕緣性,是開發最早的一種耐高溫樹脂。但純的酚醛樹脂脆性大、剝離強度低、硬度高及韌性差,並且在高溫下易分解,因此,國內外航空工業多采用改性之後的酚醛/縮醛,酚醛/丁腈型耐高溫膠粘劑。耐高溫酚醛樹脂膠黏劑在軍事領域可以用於高速導彈彈體結構和發動機耐熱材料的粘接和密封。

5.png

 

  企業:波士膠、日本三鍵、漢高

 

  (3)耐高溫有機矽膠黏劑

 

  簡介:矽樹脂膠黏劑是一種以聚有機矽氧烷及其改性體為主要原料的一類耐高溫膠黏劑。有機矽類聚合物分子中,由於Si-0鍵具有很高的鍵能,因此可在很寬的溫度範圍內保持理化性能不變,尤其是在高溫下,即具有很高的熱穩定性,可以長期在250℃或更高溫度下使用。機矽膠黏劑是耐高溫膠黏劑的主要品種之一,在航天工業領域應用廣泛。

6.png

 

  企業:東莞市彙瑞膠業、Ailete、Tesa、漢高

 

  (4)耐低溫膠黏劑

 

  簡介:耐低溫膠黏劑是指能在超低溫環境中使用並具有足夠強度的膠黏劑,通常由PU、EP改性PU和PU及PA改性的EP等主體材料配製而成。

 

  企業:上海華誼樹脂

 

  (5))阻尼密封膠

 

  簡介:密封膠的阻尼性能主要來源於基料高聚物分子鏈之間的內摩擦(當然還有填料與高分子鏈之間的摩擦以及填料之間的內摩擦),而(er)不(bu)同(tong)高(gao)聚(ju)物(wu)的(de)分(fen)子(zi)鏈(lian)結(jie)構(gou)決(jue)定(ding)了(le)其(qi)阻(zu)尼(ni)性(xing)能(neng)。產(chan)生(sheng)阻(zu)尼(ni)作(zuo)用(yong)的(de)根(gen)本(ben)原(yuan)因(yin)是(shi)高(gao)分(fen)子(zi)材(cai)料(liao)在(zai)受(shou)到(dao)交(jiao)變(bian)應(ying)力(li)的(de)作(zuo)用(yong)下(xia)發(fa)生(sheng)的(de)滯(zhi)後(hou)現(xian)象(xiang)和(he)力(li)學(xue)損(sun)耗(hao)。丁(ding)基(ji)橡(xiang)膠(jiao),矽橡膠,丁腈橡膠,聚氨酯膠等在飛船,火箭等航天器上使用具有明顯的減震,降噪的作用。

7.png

 

  企業:上海艾華科技有限公司、上海衛貝科技有限公司、南京曼式聲學技術有限公司、晉州市萬達化工有限公司、3M

 

  三、船舶產品膠黏劑

 

  在傳統船舶修造行業中,多采用鉚釘、螺接、焊接等固定方式,這些固定方式受材質、形狀、厚度、大小、硬度等方麵的製約,無法取得令人滿意的連接和固定效果。隨著膠黏劑技術的發展,膠黏劑逐漸取代傳統鉚接、螺接、焊接等固定方式。由於船舶長期航行於江河湖海等複雜惡劣的環境中,因此對膠黏劑提出了特殊的要求,如耐海水、耐氣候老化、耐油、阻燃、耐振動等要求。下麵介紹在船舶中使用的膠黏劑種類及其使用部位。

8.png

 

  表3船舶中膠黏劑介紹

 

  (1)橡膠增韌環氧膠黏劑

 

  簡介:橡(xiang)膠(jiao)增(zeng)韌(ren)環(huan)氧(yang)膠(jiao)黏(nian)劑(ji)克(ke)服(fu)了(le)環(huan)氧(yang)樹(shu)脂(zhi)膠(jiao)黏(nian)劑(ji)脆(cui)性(xing)大(da),膠(jiao)接(jie)部(bu)位(wei)不(bu)耐(nai)疲(pi)勞(lao),延(yan)伸(shen)率(lv)低(di)等(deng)缺(que)點(dian)。常(chang)用(yong)的(de)橡(xiang)膠(jiao)增(zeng)韌(ren)劑(ji)一(yi)般(ban)有(you)聚(ju)硫(liu)橡(xiang)膠(jiao),氯(lv)丁(ding)橡(xiang)膠(jiao),丁(ding)腈(jing)橡(xiang)膠(jiao)等(deng)。如(ru)聚(ju)硫(liu)橡(xiang)膠(jiao)用(yong)作(zuo)環(huan)氧(yang)樹(shu)脂(zhi)膠(jiao)黏(nian)劑(ji)的(de)增(zeng)韌(ren)劑(ji),參(can)考(kao)用(yong)量(liang)20~50份fen液ye體ti聚ju硫liu橡xiang膠jiao的de溶rong解jie度du參can考kao數shu與yu環huan氧yang樹shu脂zhi相xiang近jin,因yin而er相xiang容rong性xing好hao,在zai環huan氧yang交jiao聯lian結jie構gou中zhong引yin入ru了le柔rou性xing較jiao好hao的de鏈lian段duan,降jiang低di環huan氧yang樹shu脂zhi本ben體ti模mo量liang,增zeng大da韌ren性xing。

9.png

 

  企業:Ailete、3M、漢高

 

  (2)阻燃環氧樹脂膠黏劑

 

  簡介:通過在環氧膠黏劑配方中加入阻燃劑,或者對環氧樹脂及其固化劑進行阻燃性改性都能實現環氧膠黏劑的阻燃性能。

 

  (3)聚氨酯膠黏劑

 

  簡介:聚(ju)氨(an)酯(zhi)膠(jiao)黏(nian)劑(ji)主(zhu)要(yao)由(you)異(yi)氰(qing)酸(suan)銨(an),多(duo)元(yuan)醇(chun),含(han)烴(ting)基(ji)的(de)聚(ju)醚(mi),聚(ju)酯(zhi)和(he)環(huan)氧(yang)樹(shu)脂(zhi),填(tian)料(liao),催(cui)化(hua)劑(ji)和(he)溶(rong)劑(ji)組(zu)成(cheng)。具(ju)有(you)反(fan)應(ying)活(huo)性(xing)高(gao),常(chang)溫(wen)能(neng)固(gu)化(hua),耐(nai)衝(chong)擊(ji)等(deng)很(hen)多(duo)優(you)異(yi)的(de)性(xing)能(neng)。由(you)於(yu)聚(ju)氨(an)酯(zhi)膠(jiao)黏(nian)劑(ji)分(fen)子(zi)鏈(lian)中(zhong)具(ju)有(you)較(jiao)多(duo)極(ji)性(xing)基(ji)團(tuan),所(suo)以(yi)其(qi)對(dui)多(duo)種(zhong)材(cai)料(liao)具(ju)有(you)較(jiao)高(gao)的(de)粘(zhan)附(fu)能(neng)力(li),而(er)且(qie)可(ke)以(yi)膠(jiao)接(jie)表(biao)麵(mian)光(guang)滑(hua)的(de)材(cai)料(liao)。其(qi)最(zui)重(zhong)要(yao)的(de)一(yi)個(ge)特(te)點(dian)就(jiu)是(shi)耐(nai)低(di)溫(wen)性(xing)能(neng)好(hao)。

10.png

 

  企業:3M、德國漢高、Royaladhesives&sealants、波士膠

 

  (4)酚醛樹脂膠

 

  簡介:用於膠黏劑的酚醛樹脂通常是苯酚與甲醛經縮聚反應而得到的樹脂。酚醛樹脂膠黏劑已經被廣泛地應用於木材的加工;皮革和橡膠製品的粘接。近些年來還開始用於航空業、汽車工業及宇宙工業等。酚醛樹脂膠具有較強的粘結強度、耐水、耐熱、耐磨及化學穩定性好、優異的耐高溫性能等優點。


此文關鍵詞:矽膠,有機矽膠,矽膠製品,橡膠密封圈

Copyright © 2019 廣東帝博科技有限公司 備案號:粵ICP備12040730號-2

返回頂部